来源:上海证券交易所网站 时间:2024-08-08 17:28
中国电力建设股份有限公司(以下简称“中国电建”)第四届董事会董事候选人确定。
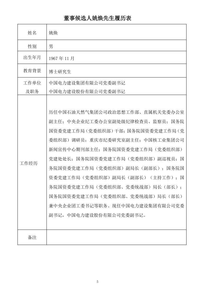
8月7日,中国电建发布公告称,公司第三届董事会第九十次会议于8月5日召开。会议审议通过了《关于确定中国电力建设股份有限公司第四届董事会董事候选人的议案》。公司董事会同意推举丁焰章、王斌、姚焕、彭冈、孙子宇、张国厚、窦皓为公司第四届董事会董事候选人;公司董事会同意推举刘易为公司第四届董事会董事候选人。其中,孙子宇、张国厚、窦皓为公司第四届董事会独立董事候选人。










责任编辑:江蓬新